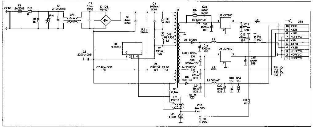
всю жизнь как-то сталкивался с классической схемой включения трансформатора, где работают первичная и вторичная обмотка, в результате чего "левая" и "правая" части схемы электрически развязаны. А для чего трансформатор включается таким способом, как LF1? Он работает просто как 2 дросселя?
Показать текст сообщения полностью
