http://radiohlam.ru/raznoe/nagruzka.htm
http://electro.ks8.ru/docs/nagruzka.htm
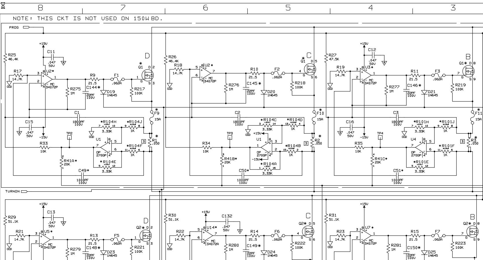
схема управления полевиком почти такая
У меня несколько полевиков irfz44v, каждый затвор через 750ом подключен к выходу
Нагрузка: шунт на 50А
Стоки и истоки соединены
С одним транзистором нормально работает
с четырьмя ,какой-нибудь да вылетит.
Кто собирал электронные нагрузки ?
Нужен совет.
Есть мнение что каждый транзюк к шунту подключать через резистор но меня что-то лень мне так делать по нескольким причинам.

)